1. Introducción
Una base de datos sirve para guardar información de forma persistente. Todos los datos deben de estar agrupados y ordenados para que sea fácil su uso o búsqueda.
Todo se agrupa en tablas, y cada tabla contiene sus propias columnas. Para que te sea más sencilla imagina una tabla de Excel: El archivo lo llamaríamos Productos, y dentro tendríamos columnas con los titulos: nombre, precio y unidades.
:quality(85)/https://andros.dev/static/img/courses/sql/excel.jpg)
En una base de datos el archivo sería la tabla, y cada título la columna.
Si queremos realizar consultas complejas (los productos que tengan más de 5 unidades y el precio sea inferior a 2,3 euros), insertar muchos datos, actualizar campos o borrar filas; hará falta mucho tiempo libre. Tenemos otra posibilidad: un lenguaje capaz de cumplir todos los requisitos anteriores sin despeinarse. A eso se le llama SQL.
La sintaxis SQL (Structured Query Language) ha sido programada y diseñada para gestionar bases de datos relacionales, las más comunes en la actualidad y altamente utilizadas en ecosistemas Web. Más tarde explicaremos el concepto.
Entre las bases de datos relacionales más famosas nos encontramos:
- PostgreSQL
- MySQL/MariaDB
- Oracle
- SQLite
Durante el curso vamos a trabajar con los comandos elementales para que puedas gestionar una base de datos, pero no te limites al curso porque puedes profundizar todo lo que quieras. Para que te hagas una idea: Existen profesiones del SQL. Personas cuyo trabajo diario consiste en optimizar y mantener una base de datos. ¿Puedes imaginar cuantos kilómetros tiene esto de profundidad? ¡No te asustes! En tu caso no es necesario bucear tanto. Aquí aprenderemos lo básico, suficiente para nadar con soltura.
También quiero que seas consciente que existen 2 tipos de lenguajes.
- DDL (Data Definition Language): Sirve para definir las bases de datos, tablas, indices, vistas, etc.
- DML (Data Manipulation Language): Gestionar la información, como su consulta, crear nueva, borrar o actualizar.
En este curso nos centraremos en el DML.
SQLite
Antes de meternos en el barro del SQL vamos a ver un pequeño tutorial para trabajar con SQLite. Una base de datos sencilla y muy utilizada en aplicaciones. Es, sin duda, la base de datos más popular en el mundo de la programación. Además de ser muy ligera y fácil de usar, es perfecta para aprender SQL.
Primero descargaremos e instalaremos SQLite Browser.
Si te sientes más cómodo puedes trabajar desde la línea de comandos. Descarga la versión que necesites en la página oficial SQLite.
Una vez que lo abramos nos encontraremos con una interfaz sencilla.
:quality(85)/https://andros.dev/static/img/courses/sql/1.jpg)
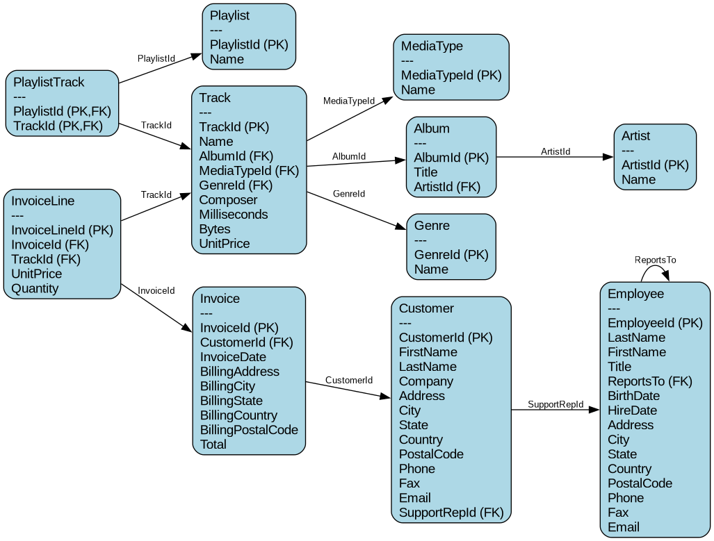
En este curso haremos uso de una base de datos ya preparada que simula una discográfica. Ahora descarga el archivo de Chinook. También puedes ver el esquema de relaciones de la base de datos. Una vez esté en tu poder pulsa Open Database y busca el archivo.
:quality(85)/https://andros.dev/static/img/courses/sql/2.jpg)
En la parte inferior se mostrarán todas las tablas.
:quality(85)/https://andros.dev/static/img/courses/sql/3.jpg)
Para nosotros poder introducir comandos en el lenguaje SQL iremos a la pestaña Execute SQL. Será el espacio donde siempre vamos a trabajar.
:quality(85)/https://andros.dev/static/img/courses/sql/4.jpg)
Es hora de realizar nuestra primera consulta, ¡que emoción!
Dentro del recuadro izquierdo escribe la siguiente instrucción.
SELECT Title FROM Album;
En SQL da igual si pones mayúsculas o minúsculas. Te hará el mismo caso.
:quality(85)/https://andros.dev/static/img/courses/sql/5.jpg)
Para ejecutar la sentencia pulsamos en el icono de Play.
Se mostrará todo los títulos de los Albums (Selecciona título de Album). Como puedes ver es bastante natural de redactar.
:quality(85)/https://andros.dev/static/img/courses/sql/6.jpg)
Si quieres ver el resto de tablas o columnas puedes investigar en la pestaña Database Structure.
:quality(85)/https://andros.dev/static/img/courses/sql/7.jpg)
Ya estás preparado para aprender SQL. Empecemos comprendiendo lo que has escrito.
Tipos de datos en SQLite
SQLite utiliza un sistema de tipos dinámico, pero reconoce los siguientes tipos de almacenamiento:
- NULL: Valor nulo.
- INTEGER: Número entero (puede almacenar valores de 1, 2, 3, 4, 6 u 8 bytes dependiendo de la magnitud).
- REAL: Número de punto flotante (decimales).
- TEXT: Cadena de texto (almacenada usando la codificación UTF-8, UTF-16BE o UTF-16LE).
- BLOB: Datos binarios (Binary Large Object), almacenados exactamente como se ingresaron. Útil para imágenes, archivos, etc.
A diferencia de otras bases de datos, SQLite es flexible con los tipos. Por ejemplo, puedes insertar texto en una columna declarada como INTEGER. Sin embargo, es buena práctica respetar los tipos declarados para mantener la consistencia de los datos.
Este trabajo está bajo una licencia Attribution-NonCommercial-NoDerivatives 4.0 International.
Desafíos de programación atemporales y multiparadigmáticos
Te encuentras ante un librillo de actividades, divididas en 2 niveles de dificultad. Te enfrentarás a los casos más comunes que te puedes encontrar en pruebas técnicas o aprender conceptos elementales de programación.
Comprar el libro
Apóyame en Ko-fi
Comentarios
Todavía no hay ningún comentario.